【兩會在即】全國兩會將啟新時代新篇 聚焦換屆、修憲、機構改革
01/03/2018
一年一度的全國兩會大幕即將拉開,十三屆全國人大一次會議和全國政協一次會議分別於3月5日和3日開幕。適逢中國政府換屆,國家主席習近平在十九大宣布中國進入新時代,使得今年兩會更為世人關注,並相信為中國的未來發展帶來深遠影響。
本次會議除了公布中國經濟發展核心指標,還將進行修憲、推進機構改革等等,而對全球金融市場來說,人民銀行行長、財政部長等的重要人事變動,現行「一行三會」金融監管架構會否出現改變,或都將在兩會期間揭盅。

一年一度的全國兩會大幕即將拉開 (CNS資料圖片)
關注國家領導「換屆」
本次兩會一大特徵是--「換屆」。繼中國共產黨去年完成換屆後,從地方兩會完成換屆選舉,到全國兩會國家層面的換屆,中國政壇將完成一次新老交替。
今年全國兩會,新一屆國家機構和全國政協領導人員將產生,包括新一屆全國人大常委會組成人員、國家主席、副主席、中央軍事委員會主席、最高人民法院院長、最高人民檢察院檢察長,決定國務院總理和新一屆國務院組成人員,決定中央軍事委員會副主席、委員等等。按照慣例,全國人大閉幕後,新一屆國務院總理將與中外記者見面並回答提問。
此外,新一屆全國人大代表和全國政協委員亦首次亮相。全國35個選舉單位共選舉產生的2980名十三屆全國人大代表的代表資格確認全部有效。其中,新代表超過2200名,佔代表總數近75%;已經公布的2158名新一屆全國政協委員名單中,超過一半是「新面孔」。新一屆全國人大代表和全國政協委員將如何履職議政將成為關注焦點。
審議取消國家正、副主席不得連任兩屆規定
這次兩會,與「換屆」同樣備受矚目的是憲法修改。中國現行憲法在1982年通過,此後經歷1988年、1993年、1999年、2004年四次修改,此次憲法修改也是時隔14年後再次啟動修憲。
在2月26日起一連三日在京舉行中共19屆三中全會,中共中央委員會已建議修改憲法部分內容,包括建議有關國家正、副主席不得連任兩屆的規定,同時加入「習近平新時代中國特色社會主義思想」。這意味著,國家主席習近平2023年完成第二個任期後,仍可連任。官方《新華社》稱這是「加強和完善國家領導體制」,《環球時報》則指,這一修改不意味著恢復國家主席職務終身制。有關修憲建議將提交全國人大會議審議通過。
設國家監察委 橫跨黨和國家兩個系統
「黨和國家機構改革」亦是今年兩會的看點。改革開放以來,國家已進行多次規模較大的政府機構改革。在2013年的機構改革就是實行鐵路政企分開,不再保留鐵道部。
過去的改革一般稱為「國務院機構改革」或「政府機構改革」﹐而本次的機構改革命名為「黨和國家機構改革」,涉及面更廣更深。
中共十九大報告已明確提出,「組建國家、省、市、縣監察委員會,同黨的紀律檢查機關合署辦公,實現對所有行使公權力的公職人員監察全覆蓋。」這個名為「國家監察委員會」是全新的中國特色國家反腐機構,與中紀委屬中國共產黨不同,這個新機構橫跨黨和國家兩個系統,並與中紀委合署辦公。
此前,國家監察法草案已經完成一審、二審,即將召開的全國人大會議將繼續審議該草案。國家監察委員會具體有哪些職能? 怎麼運作? 相信都會在此次兩會中得以確認。
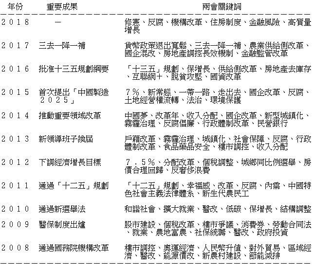
表列近十年「兩會」關鍵詞

撰文:駐京記者黃燕明
【你點睇?】日本眾議院大選結束,自民黨單獨贏得過半議席,你認為高市此後強勢執政,會否採取激進行動?北京會如何回應?► 立即投票





































