【回顧展望—烽火人幣】貿戰糾結人幣雲飛泥沉7千點 全年貶5%
17/12/2018
保7或破7?「that is the question」--若要用一句話總結2018並前瞻2019的人民幣,莎翁的這句話應再合適不過。年初人民幣在弱美元加持下,收復「8.11」匯改後失地,中間價高見6.2764;到7月中美貿易戰正式開打,開啟「如石下墜」模式,中間價於11月1日錄得6.9670的逾十年最低,高低波幅逾6900點子。以今日中間價6.8908計,人幣2018年至今累貶5.5%。
一邊是中國外匯佔款跌至近8年低位;另一邊是人民銀行三季度貨幣政策執行報告破天荒刪除「加大市場決定匯率的力度」,新增「在必要時加強宏觀審慎管理」--交織中美貿易戰烽火前景難料,機構對明年人幣走勢也看法兩極。

人幣2018年至今累貶5.5%,交織中美貿易戰烽火前景難料,機構對明年人幣走勢也看法兩極。(iStock圖片)
年初美元指數積弱,全年最高見6.2764
承接2017年憑逆周期因子成功扭轉貶值預期,創下9年最大年度升幅的聲勢,加上美元指數1月底錄得3年來首次跌穿90關口,人民幣中間價於2月2日升穿6.29關,相當於開年短短一月升值3.7%。
隨著2月底三中全會召開,市場憧憬中央權力鞏固有利推進改革,對人幣信心大增,多間投行上調年底目標價至最高6.2。到3月初,「狂人」特朗普舞起鋼鋁關稅大棒,隨後22日再簽署備忘錄,指示對中國某些產品徵收25%的額外關稅。
中美貿易爭端持續發酵之際,人幣於當月底突然發力對美元大幅升值,其中3月23日、26日兩個交易日,即升值近1.4%,引發市場關於中國或以「類廣場協議」以避打貿易戰的猜測。4月2日,人幣兌美元中間價錄得6.2764的全年高位,亦是「8.11」匯改以來新高。
五百億關稅晒馬,單月跌3.3%逾廿年最傷
回看全年,人民幣走勢除了與美元指數大致同步,亦倍受貿易戰因素擾動。伴隨美元指數於4月15日至6月15日兩個月間,從90下方節節攀升至95以上,人幣中間價於5月底跌穿6.4。
6月15日,中美各自就向對方價值500億美元商品開徵25%關稅「晒馬」;緊接18日,特朗普火速指示美國貿易代表擬定2000億美元中國商品清單,準備加徵10%關稅,人民幣隨即於6月下旬開啟大幅貶值,離岸人幣更11連跌,最終錄1994年人民幣恢復單軌制以來最大單月跌幅3.3%。
進入7月,人行行長易綱、外匯局局長潘功勝齊齊喊稱,「有信心保持人民幣在合理綜合水平上的基本穩定」,令市場猜測6.7應為人行「維穩心理位」。然而,中間價於當月20日突然暴瀉605基點,為「8.11」匯改以來最大單日跌幅。
警惕股匯雙殺,8月重啟「逆周期因子」維穩
不過,硬幣總有兩面,人幣的愈跌愈深令7月銀行代客結售匯悄然轉為逆差,遠期結售匯逆差更擴至2016年1月以來最大規模,顯示民間貶值預期再起,加上土耳其里拉、阿根廷披索、俄羅斯盧布股匯雙殺風暴似漸有愈吹愈大之勢,人行終於在8月出大招維穩,包括6日重新徵收20%遠期售匯準備金;以及24日重啟中間價「逆周期因子」,刺激離岸人幣一度狂飆近千點。
然而,隨著特朗普9月17日簽署聲明確定自9月24日起對約2000億美元中國產品加徵10%關稅;及警告中國若報復,將「立即」尋求對另2670億美元中國商品加徵關稅,內地9月外匯佔款錄2017年1月以來最大降幅,縮水逾1193億人幣,顯示資本加速流出。
戰雲時聚時散,中間價十連跌VS兩日彈千點
自9月25日起,中間價錄「十連跌」,並在10月初跌穿6.9關口;中資大行不惜推高在岸即期日成交至逾650億美元的歷史天量來捍衛的6.95心理關口,亦於11月1日失守,見6.9670今年低點,更是2008年5月20日以來的逾十年新低,可謂「十年一夢」。
不過,12月1日的一場「烤西冷牛排+Malbec紅酒」的工作晚宴,終於令惡鬥10個月的貿易戰暫時停火。隨著美財長努欽放風稱「美國得到了中國應對貨幣貶值的強勁承諾」,中間價短短兩日勁彈955點;然而,6日爆出加拿大應華府要求扣留中企巨擘華為財務總監孟晚舟的風波,重燃貿易戰升級至科技冷戰的憂慮,離岸人幣兌美元自當日起連跌4日,再穿6.92關。
到上周中,夾雜劉鶴與努欽通電話,隨後傳出中國將降美汽車關稅至15%;孟晚舟獲准保釋;特朗普預告「等待一些重要消息的宣布」等,人幣又再反彈。2019,人幣能否固守7的陣地及貿易戰會否柳暗花明?唯有且行且看了。
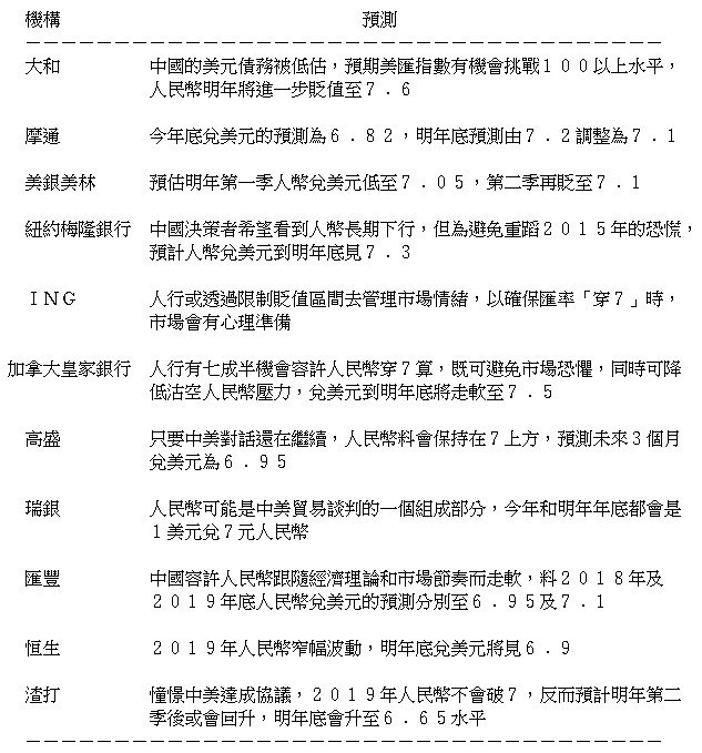
六成策略師料半年內破7,最悲觀看7.6
2018年近尾,市場對明年人民幣走勢看法兩極,預計人幣兌美元將在未來6個月內跌破7元的受訪?率策略師約佔六成。其中,「破7派」包括摩通、大和、美銀美林、紐約梅隆銀行、加拿大皇家銀行等,最悲觀預測為到明年兌美元低見7.6。
而「保7派」則包括全球最大基金經理之一的TIAA Bank總裁Chris Gaffney。他認為,7是底線,隨著中國經濟開始穩定下來,人民幣將有較大升值,以及最新轉軚的高盛和瑞銀。
表列機構對人民幣2019年走勢預測:

撰文:俞瑾
【說說心理話】「開心果」賈思樂於媽媽離世後患上抑鬱症,幸得朋友及早發現:「當你不開心的時候,最重要第一時間找朋友聊聊天」► 即睇





































